IMPACT OF SOCIAL MEDIA IN THE WORKPLACE AMONG MILLENNIALS
Abstract
The research focuses on the impact of social media in the workplace among millennials. In the introduction, the importance of communication in modern society and the need for new forms of business communication are emphasized. The advantages and disadvantages of traditional means of communication are presented, leading to the integration of social media into the business environment. The study was conducted by surveying 183 millennials from February to April 2023. Statistical software SmartPLS 3.0 was used for data analysis. The results indicate a positive correlation between the use of social media, knowledge sharing, and job performance. Two out of three hypotheses were confirmed, but direct influence of social media on job performance was not confirmed. The paper highlights the importance of social media in the knowledge transfer process within organizations, concluding that they play a crucial role in business communication, enhancing transparency and the speed of information flow.
Article
Introduction
Business in modern conditions largely depends on the market environment (Prdić, 2017). Communication between people is as old as human society itself. Communication was first studied in the auspices of philosophy, sociology and psychology, and at the end of the last century it became the central topic of many social sciences. The wide range of topics that are taken into consideration, from micro to macro-communication systems, represents a wealth, but also limitations in the process of studying the methods of communication.
Communication determines the direction in which our life moves, because without communication, modern man seems to not exist. They have focused their attention on active market policy (Mihajlović et al., 2022). In essence, the communication process boils down to collecting and broadcasting information about the state and trends in the environment, competition, and people, so that obtaining and broadcasting information has become one of the most important activities for achieving various goals. Modern business has undoubtedly imposed the need for a new way of communication in the workplace. The process of constant communication in a team is one of the essential characteristics of teamwork (Adžić et al., 2022). In addition to smartphones, SMS, and e-mail communication, the need for networking at work within large communication systems has emerged. Social media marketing is defined as a process that allows individuals to promote their websites, products, or services (Kostić, 2022).
Digital technologies are changing human attitudes, especially when it comes to adopting new ways of meeting human needs (Jovanović et al., 2017). E-mail communication is slower than phone calls. On the other hand, at work we often cannot talk depending on the nature of the work, and in addition, we have no trace of the agreement or conversation we had with partners and colleagues. In favor of these shortcomings, both telephone and e-mail communication is that we do not know what the interlocutor looks like. So if we are communicating via e-mail for the first time, we address them with "Dear", because we usually do not know who our interlocutor is. Telephone communication with an unknown person can be unpleasant and frustrating for both parties. All these shortcomings have led to the fact that organizations have begun to apply a new form of communication. This is communication via social networks.
The progress of information and communication technologies has significantly influenced the process of exchanging goods from producers to users to become simpler and faster (Babić et al., 2023). Internet marketing as a modern means of communication is used for promotion in order to achieve profit or other goals in the market (Prdić & Kostić, 2021). Healthy communication at work is just as important as communication with friends and family. According to theoretical positions, opinions are often divided about the basic goal of a corporate enterprise (Mihajlović, 2016). The purpose of globalization is to create a free flow of goods, people, capital and ideas (Vladisavljević, 2022). Due to globalization and the opening of different economies, global, multinational companies have emerged. Success is achieved if there is a need for the existence of a business entity (Prdić, 2023). Innovation and communication processes are undoubtedly one of the most important elements for maintaining a competitive advantage (Prdić & Kostić, 2022). In this regard, a need is created for a new form of communication. The situation is similar in small and medium-sized enterprises, where there is a need for a transparent, fast and professional form of communication. Social networks, or applications for communication at work, have solved the problem of errors that occurred in communication between employees, they have accelerated, facilitated and increased the transparency of communication in organizations.
In digital business conditions, one of the important factors is the concept of digital literacy (Kostić, 2022). ,,The first national survey on the business use of social networks in Serbia showed that companies primarily use social media for faster and simpler communication with customers (57%) and to increase visibility and better positioning of the company, products or services (48%). A third of companies use social networks to find new business partners, clients and customers, and increasingly to increase sales and because of favorable advertising opportunities.” (Marketing Network, 2023).
According to research by Kaspersky, there are several web applications that employees in companies most often access while working. These include YouTube, Facebook, Google services and WhatsApp (Personalmag, 2023). In Internet blogs, as tips for better communication at work, applications such as: HipChat, Slack, Skype, Google Hangouts, Teams and others are often mentioned (Netokracija, 2023), but also Instagram, Facebook, Viber and others. Due to the increasingly frequent and popular use of social networks at work. This research studies the impact of social networks in the workplace in the Republic of Serbia.
Literature review
The terms social networks and networking are often used interchangeably in the literature. Social networks are web applications that allow individuals or users to share content with each other in a connected system (Boyd & Ellison, 2007). As the Internet developed, social networks also developed in parallel with it and became a broader concept than "networking". The authors define social networks as "Web 2.0-based Internet applications that offer options for collaboration and sharing information online." (Kaplan & Haenlein, 2010). It was the Internet that enabled the creation of applications for knowledge transfer. Mutual communication and exchange of information encourages knowledge transfer in an organization (Choi et al., 2014). In earlier research, the authors defined knowledge transfer as "the process of knowledge exchange between knowledge providers and knowledge recipients." (Kim et al., 2011). Social networks enable the facilitated sharing of information and the exchange of ideas in a virtual environment (Suebsom, 2015). “Social networks are web-based platforms that allow employees (users) to communicate messages to specific associates or broadcast messages to everyone in the organization, including sharing files with anyone, at any time, within their organization.” (Leonardi, Huysman, & Steinfield, 2013). Authors who have researched social networks in their works state that there is a wide range of different social networks such as microblogs, blogs, content communities, networking sites, virtual games, and various virtual social worlds (Kaplan, 2012; Kietzmann, Hermkens, McCarthy, & Silvestre, 2011).
In previous research, social networks have been viewed as part of organizational culture for achieving maximum employee and company performance (Shaqiri, 2015; Baloh & Trkman, 2003; Anderson, 2012; Cao, Guo, Vogel, & Zhang, 2016; Trainor, Andzulis, Rapp, & Agnihotr, 2013). Social networks are interactive, find their application in the field of knowledge transfer management, and can also be used as a communication tool where employees within the organization can engage in knowledge sharing (Jones, 2009). Research into the impact of social networks on job satisfaction has shown that social networks do not have a strong impact on employee performance, but this impact is certainly significant and complex (Taboroši et al., 2022). Employees in large organizations do not know each other well, profiles on the communication channel, i.e. social networks used in companies, make it easier to start conversations and maintain interaction between employees. At the same time, social networks serve as a means of resolving doubts, acquiring information and knowledge from colleagues (Ellison, Steinfield & Lampe, 2011). The authors also define social networks in organizations as “web-based platforms that allow workers to communicate with specific collaborators or broadcast messages to everyone in the organization, they explicitly indicate or implicitly reveal specific collaborators as communication partners, they can publish, edit and sort text and files related to them or others.” (Leonardi & Meyer, 2015) In this regard, messages, links, text and files that anyone else has communicated, published, edited and sorted in the organization can be viewed at any time.” (Leonardi & Meyer, 2015). Previous authors have found that social networks have a positive and significant impact on knowledge transfer (Marbun et al., 2020). At work, employees in a team simultaneously acquire and impart knowledge, thus providing a two-way knowledge-sharing mechanism (He and Wei, 2009; Soda et al., 2019). Informal communication via online networks encourages knowledge sharing, and the effects are multiplied when individuals are members of multiple communities with different information or knowledge bases (Choi et al., 2014). Communication via business social networks enables employees in organizations to work as a team. It also enables organizations to more easily search for and align existing skills with strategic goals (Choi et al., 2014). Previous research has shown the importance of the strategy of directing employees to use new communication channels where communication is transparent, rather than educating employees to share their knowledge with colleagues (Leonardi, 2014). Social networks have become an integral part of everyday life, they have significantly changed the way people share knowledge and experiences (Chang and Chuang, 2011). The use of social networks and the Internet in the workplace for the purpose of spreading knowledge has been investigated in the scientific literature. The authors investigated the determinants that influence the transfer and sharing of knowledge through social networks, as well as the reasons and obstacles to the active participation of employees in this process, in large multinational companies. The reasons they investigated are reflected in their past, expected outcome, perceived support from the organization, but also in trust (Paroutis & Sale, 2009). Social networking applications such as Facebook, blogs and others have increased individuals' desire for knowledge. On social networks, individuals can achieve personal, organizational goals, provide connections with individuals regardless of geographical boundaries (Ellison et al, 2015). Some authors have provided an informal form of knowledge management based on modern technologies such as social networks. The characteristics of these communication channels are reflected in the public sharing of content, evaluation and "push" nature (Dumbrell & Steele, 2014). The results of previous authors show the connection between the need for knowledge exchange and its importance on the one hand and the perceived usefulness of social networks for knowledge exchange on the other hand. In this regard, this connection influences the intention to use social networks after their implementation as a communication channel (Behringer & Sassenberg, 2015). The authors of another study emphasize the need to shift the point of view from the micro and macro levels, such as individuals or organizations, to the meso level, which refers to the creation and management of creative social networks. Social networks serve to spread opinions and information with others, but also to create new knowledge that further enriches and broadens the horizons of individuals in the organization and thus encourages the creation of new ideas in the organization (Sigalaa & Chalkiti, 2015). Based on previous research, and in particular relying on the work of Cao et al. (2016), the model shown in Figure 1 was developed.
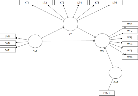
The model consists of 4 constructs: use of social networks, knowledge sharing and work performance as dependent variables, experience in using social networks is a control variable (Savić et al., 2024). In the following text, SM denotes use of social networks; KT knowledge sharing; WP work performance, while ESM experience in using social networks.
In accordance with this model, three hypotheses were set. They are:
H1: Use of social networks in the workplace has a positive impact on work performance.
H2: Use of social networks in the workplace has a positive impact on sharing knowledge with colleagues.
H3: Sharing knowledge with colleagues has a positive impact on work performance.
Figure 1. Overview of the research model

Source: Prepared by the author
Note: SM- Social Media Use at Work; KT- Knowledge Sharing; WP- Work Performance; ESM- Social Media Experience.
Methodology
In early February 2023, a study was conducted to analyze the impact of social media on the workplace of millennials. The survey was conducted from February to April.
The sample was stratified so that it consisted of millennials, people born between 1981 and 1996 (Pew Research Centre, 2019). The sample consisted of 183 respondents. A structured electronic survey questionnaire was used as the instrument for data collection. Respondents were collected through various communication channels and social networks. The structure of the questionnaire is shown in Tables 1 and 2. The Google Forms tool was used to easily fill out the questionnaire. When measuring the components of social media use, knowledge sharing, work performance and the control variable experience on social networks, the items shown in Table 2 were used.
Each item was rated on a Likert scale from 1 to 5, where 1 is completely disagree, while 5 is completely agree. The SmartPLS 3.0 statistical software was used to analyze data related to the components of social media use, knowledge sharing, work performance, and experience on social media, collected through a survey questionnaire. When testing the model, recommendations from several authors were used (Hair, Sarstedt, Ringle, & Mena, 2011; Grubor and Milićević, 2019). When analyzing socio-demographic characteristics, 41.5% of respondents were men, while 56.5% were women. The average age of respondents was slightly over 27 and a half years, and more than half, 55.7% of respondents, had completed a master's degree or master's degree. 76% of respondents had between 1 and 5 years of work experience.
Table 1. Description of the stratified sample


Table 2. Indicators for measuring constructs

The structural model that includes the aforementioned constructs is shown in Figure 2. Since all three components of social media use, knowledge sharing, and work performance are presented as reflective constructs, testing was performed by measuring the reliability of the indicators (Outer Loadings). Each indicator should be equal to or greater than 0.7. Testing of internal consistency and convergent validity is performed by measuring the value of the composite reliability for each construct, where the value should be greater than 0.7 (Savić & Bonić, 2022). The value of the extracted variance (Average Variance Extracted - AVE) for each construct should be greater than 0.5. Discriminant validity was checked using the HTMT (Heterotrait-Monotrait) correlation ratio. Multicollinearity analysis was tested using the Variance Inflation Factor (VIF) for each indicator, which should be less than 5, but not less than 0.2. Multicollinearity is a problem that occurs in regression analysis when there is a high correlation of at least one independent variable with other independent variables. (Hair et al., 2011; Grubor and Milićević, 2019).
Figure 2. Presentation of the structural model of latent constructs

Source: Prepared by the author
Note:SM- Social Media Use at Work; KT- Knowledge Sharing; WP- Work Performance; ESM- Social Media Experience.
Research Results
In accordance with the previously presented criteria for evaluating the results of structural models, and due to the fact that the research used a structural model of latent variables, the model constructs will be tested below by measuring: indicator reliability, internal consistency, convergent validity, and discriminant validity of latent constructs, as well as multicollinearity analysis. The coefficient of determination (R-Square) is 0.418.
Table 4. Outer Loadings of the Structural Model


Note:SM- Social Networking at Work; KT- Knowledge Sharing; WP- Work Performance; ESM- Social Networking Experience.
Table 4 presents the values (Outer Loadings) of the loading indicators for the component uses of social networks, knowledge sharing, work performance and the control variable experience on social networks. Some authors (Hair et al., 2011; Grubor and Milićević, 2019) state that the aforementioned criterion should be equal to or greater than 0.7. However, for the WP1 indicator, its value is 0.610. The reliability criterion was lowered to 0.6, this was done in accordance with the research of the authors Bagozzi and Yi (1988). Due to the lowering of the loading indicator criteria, the aforementioned indicator was retained since the value 0.6 can be used for the minimum criterion level. After testing the reliability of the latent construct indicators, the internal consistency of the constructs is tested using the composite reliability indicator (Compostite Reliability), and the convergent validity of the constructs is tested using the Average Variance Extracted (AVE) indicator.
Table 5. Measurement of internal consistency and convergent validity of latent constructs (Construct Reliability and Validity)


Note: CR- Compostite Reliability; AVE- Average Variance Extracted.
According to the results shown in Table 5, all constructs meet the criteria of internal consistency (CR for each construct is greater than 0.7) and convergent validity (AVE for each construct is greater than 0.5). After testing the internal consistency and convergent validity of the constructs, the uniqueness of each latent construct in relation to other latent constructs in the structural model is examined by checking discriminant validity.
Table 6. Measuring discriminant validity of latent constructs of the model (Discriminant Validity) - "HTMT" criterion

Note:SM- use of social networks at work; KT- knowledge sharing; WP- work performance; ESM- Experience on social networks.
For this purpose, the “HTMT” criterion was applied. As shown in Table 6, all HTMT values are lower than 0.85, indicating that there is no problem with discriminant validity. Table 7 shows the VIF values. Since it is less than 5 for all three constructs, it can be concluded that there is no problem with multicollinearity. In order to test the hypotheses, the statistical significance of the path coefficients (“Path Coefficients”) was analyzed using the “Bootstrapping” procedure. The path coefficients and the accompanying p-values are shown in the following table. Table 8 shows that the influence of social networks on work performance has a path coefficient of 0.068, indicating a positive relationship, however, the calculated p-value does not satisfy the reference frame (0.946), and for this reason, hypothesis H1 must be rejected. The influence of social networks in the workplace has a positive relationship with knowledge sharing, the path coefficient is 19.247. In this regard, the p-value satisfies the reference frame, so hypothesis H2 is accepted. The influence of knowledge sharing on work performance records a coefficient of 4.813, which indicates a positive relationship, also the p-value moves within the reference frame, so hypothesis H3 is accepted.
Table 7. Variance Inflation Factor (VIF) measurement

Note:SM- use of social networks at work; KT- knowledge sharing; WP- work performance; ESM- Experience on social networks.
Table 8. Hypothesis testing

Note:SM- use of social networks at work; KT- knowledge sharing; WP- work performance; ESM- Experience on social networks.
Discussion and concluding remarks
The conducted research analyzed the impact of social networks in the workplace of millennials. By observing the significance of all constructs, it was established that the use of social networks has a significant and strong relationship with knowledge sharing, in this regard it was proven that knowledge sharing has a significant impact on work performance, which was also proven in the work of authors who previously researched this topic (Cao et al, 2016). The research did not confirm the direct impact of the use of social networks on work performance. Which is contrary to the expected results of the authors. In the previous research, it was concluded that there are certain favorable characteristics of connecting people and flexible knowledge sharing beyond the boundaries of an organization (Cao et al, 2016). There is not much research in the literature that has addressed this topic, especially in the Republic of Serbia. As previous authors have pointed out, there are social networks that are not directly related to work, but social characteristics help employees to acquire certain knowledge that can be useful in business life, which ultimately has an impact on work performance (Cao et al, 2016). Today, employees use various applications based on artificial intelligence when performing their work tasks (Benchmark, 2023). This paper has shown that social networks today have an important place in the process of knowledge transfer within the organization, but also outside it. The reasons for not confirming hypothesis H1 may be that employees in the Republic of Serbia do not consider that the applications they use at work for communication and development are categorized as social networks. For this reason, this represents one of the major limitations of the research, because the research was started under the assumption that employees know what social networks are, that is, the communication channels they use in organizations. In this regard, the recommendation for further research is based on research into specific social networks that employees use at work in the Republic of Serbia. On the other hand, when analyzing socio-demographic characteristics, the work experience of more than 70% of respondents is no longer than 5 years, which implies that the respondents are beginners in their jobs, and that they need time to get used to the use of social networks for business purposes, because they heard from older generations about the different functioning of organizational culture, which was previously mainly based on email communication as the primary one. A recommendation for future research is the analysis of specific workplaces and the use of social networks in them. It would also be good for future research to pay special attention to the analysis of the impact of the use of social networks in the public sector on work performance and the adaptation of other generations to the use of these modern business tools.
References
2.Anderson, C. (2012). The impact of social media on lodging performance. Cornell University School of Hotel Administration 12, 15, 6-11.
3.Babić, S., Bojanić, R. & Đervida, R. (2023). Rješavanje konflikata u marketinškim kanalima komunikacije. Ekonomist, 1(2), 11-20.
4.Baloh, P. & Trkman, P. (2003). Influence of internet and information technology on work and human resource management. In Informing Science & IT Education Conference, 498-505.
5.Behringer, N. & Sassenberg, K. (2015). Introducing social media for knowledge management: Determinants of employees’ intentions to adopt new tools. Computers in Human Behavior, 48, 290-296.
6.Benchmark. (2023). Kako će veštačka inteligencija uticati na naše poslove. https://benchmark.rs/vesti/nauka-i-tehnologija/kako-ce-vestacka-inteligencija- uticati-na-nase-poslove/
7.Boyd, D. M. & Ellison, N. B. (2007). Social network sites: Definition, history, and scholarship. Journal of Computer-Mediated Communication 13, 1, 210–230.
8.Cao, X., Guo, X., Vogel, D. & Zhang, X. (2016). Exploring the influence of social media on employee work performance. Internet Research 26, 2, 529- 545.
9.Chang, H. H. & Chuang, S. S. (2011). Social capital and individual motivations on knowledge sharing: Participant involvement as a moderator. Information & Management 48, 1, 9-18.
10.Choi, N., Huang, K., Palmer, A. & Horowitz, L. (2014). Web 2.0 Use and Knowledge Transfer: How Social Media Technologies Can Lead to Organizational Innovation. The Electronic Journal of Knowledge Management 12, 3, 176-186.
11.Dumbrell, D. & Steele, R. (2014). Social Media Technologies for Achieving Knowledge Management Amongst Older Adult Communities. Procedia - Social and Behavioral Sciences, 147, 229-236.
12.Ellison, N. B., Steinfield, C. & Lampe, C. (2011). Connection strategies: Social capital implications of Facebook-enabled communication practices. New Media & Society 13, 6, 873–892.
13.Ellison, N. B., Gibbs, J. L. & Weber, M. S. (2015). The use of enterprise social network sites for knowledge sharing in distributed organizations: The role of organizational affordances. American Behavioral Scientist 59, 1, 103- 123.
14.He, W. & Wei, K. K. (2009). What drives continued knowledge sharing? An investigation of knowledge-contribution and -seeking beliefs." Decision Support Systems 46, 4, 826–838. https://doi.org/10.1016/j.dss.2008.11.007
15.Jones, M. P. (2023). Collaborative Knowledge Management, Social Networks, and Organizational Learning [Online]. http://human-factors. arc.nasa.gov/publications/collab_know_paper.pdf
16.Jovanović, D., Milenković, N. & Damnjanović, R. (2017). Ocenjivanje i predviđanje potreba potrošača, Oditor 3 (1), 70-79.
17.Kaplan, A. M. (2012). If you love something, let it go mobile: mobile marketing and mobile social. Business Horizons 53, 1, 129-139.
18.Kaplan, A. M. & Haenlein, M. (2010). Users of the world, unite! The challenges and opportunities of Social Media. Business Horizons 53, 1, 59-
68. https://doi.org/10.1016/j.bushor.2009.09.003
19.Kietzmann, J. H., Hermkens, K., McCarthy, I. P. & Silvestre, B. S. (2011). Social media? Get serious! Understanding the functional building blocks of social media. Business Horizons 54, 3, 241–251.
20.Kim, J., Song, J. & Jones, D. R. (2011). The cognitive selection framework for knowledge acquisition strategies in virtual communities. International Journal of Information Management 31, 2, 111–120. https://doi.org/10. 1016/j.ijinfomgt.2010.05.011
21.Kostić, S. (2022). Uticaj logističke vrednosti na satisfakciju potrošača u kontekstu digitalne pismenosti. Marketing, 53 (4), 264-275.
22.Kostić, S. (2022). Istraživanje uticaja marketing ana društvenim mrežama na lojalnost potrošača brendu u Republici Srbiji. Ekonomist, 1 (1), 55-64.
23.Leonardi, P. M. & Meyer, S. R. (2015). Social Media as Social Lubricant: How Ambient Awareness Eases Knowledge Transfer. American Behavioral Scientist 59, 1, 10–34. https://doi.org/10.1177/ 0002764214540509
24.Leonardi, P. M., Huysman, M. & Steinfield, C. (2013). Enterprise social media: Definition, history, and prospects for the study of social technologies in organizations. Journal of Computer-Mediated Communication 19, 1, 1–19.
25.Leonardi, P. (2014). Social Media, Knowledge Sharing, and Innovation: Toward a Theory of Communication Visibility. Information Systems Research 25, 796-816. https://doi.org/10.1287/isre.2014.0536
26.Marbun, D., Azuar, J. & Sulaiman, E. (2020). The Effect of Social Media Culture and Knowledge Transfer on Performance. Budapest International Research and Critics Institute (BIRCI-Journal): Humanities and Social Sciences 3, 2513-2520. https://doi.org/10.33258/birci.v3i3.1234
27.Marketing mreža. (2023). Istraživanje iskorišćenosti društvenih mreža domaćim kompanijama. https://marketingmreza.rs/istrazivanje-iskorisce nosti-drustvenih-mreza-domacim-kompanijama/
28.Mihajlović, M. (2016). Odnos menadžmenta preduzeća i korporativnog upravljanja. Oditor, 2 (1), 4-10. https://doi.org/10.5937/
29.Mihajlović, M., Ilić, V. & Jeremić, D. (2022). Socijalno preduzetništvo u uslovima savremene ekonomije. Akcionarstvo, 28(1), 45-62.
30.Netokracija. (2023). Komunikacija, programi, kolege. https://www.neto kracija.rs/komunikacija-programi-kolege-102226
31.Paroutis, S. & Saleh. (2009). Determinants of knowledge sharing using Web
2.0 technologies. Journal of Knowledge Management 13, 4, 52-63.
32.Personalmag. (2023). Društvene mreže - sajber kriminal. https://www.pers onalmag.rs/drustvene-mreze-sajber-kriminal/
33.Pew Research Centre. (2019). Where Millennials End and Generation Z Begins. https://www.pewresearch.org/short-reads/2019/01/17/where- millennials-end-and-generation-z-begins/
34.Prdić, N. & Kostić, S. (2022). Poslovanje pijaca u kriznim situacijama sa posebnim osvrtom na komunikaciju sa potrošačima i javnošću. Akcionarstvo, 28 (1), 63-77.
35.Prdić, N. & Kostić, S. (2021). Integrated Marketing Communications in the Function of Bazaars’ Promotion. Kultura Polisa, 18(45), 363-374. https://doi.org/10.51738/Kpolisa2021.18.2r.5.03
36.Prdić, N. (2023). Organizovani događaji u funkciji promocije pijaca. Ekonomist, 1 (2), 21-30.
37.Prdić, N. (2017). Konkurentska prednost preduzeća na osnovu benčmarking analize poslovanja. Oditor, 3 (3), 107-117.
38.Savić, A. & Bonić, Lj. (2022). Analysis of the impact of reporting on environmental performance idicator on the profitability of European companies, Facta Universitatis – Economics and Organization, 19 (3), 167-
182. https://doi.org/10.22190/FUEO220529013S
39.Savić, A, Mihajlović, M.,. & Ristić, D. (2024). Menadžerski aspekti egzistiranja preduzeća na savremenom tržištu, Ekonomski izazovi, 13 (26), 15-24. https://doi.org/10.5937/EkoIzazov2426015S
40.Shaqiri, A. B. (2015). Impact of information technology and internet in businesses. Academic Journal of Business, Administration, Law and Social Sciences 1, 1, 73-79.
41.Sigalaa, M. & Chalkiti, K. (2015). Knowledge management, social media and employee creativity. International Journal of Hospitality Management, 45, 44–58.
42.Soda, G., Stea, D. & Pedersen, T. (2019). Network structure, collaborative context, and individual creativity. Journal of Management 45, 4, 1739–1765. https://doi.org/10.1177/0149206317724509
43.Suebsom, K. (2015). Measuring knowledge transfer through Facebook of higher education classroom. International Journal of Information and Education Technology 5, 6, 437.
44.Taboroši, S., Popović, J., Poštin, J., Rajković, J., Berber, N. & Nikolić, M. (2022). Impact of Using Social Media Networks on Individual Work-Related Outcomes. Sustainability 14, 13, 7646. https://doi.org/10.3390/su14137646
45.Trainor, K. J., Andzulis, J. M., Rapp, A. & Agnihotr, R. (2013). Social media technology usage and customer relationship performance: A capabilities- based examination of social CRM. Journal of Business Research 67, 6, 1201- 1208.
46.Vladisavljević, R. (2022). Inovativni modeli elektronskog poslovanja. Ekonomist, 2 (2), 13-23.
Published in
Vol. 10 No. 3 (2024)
Keywords
🛡️ Licence and usage rights
This work is published under the Creative Commons Attribution 4.0 International (CC BY 4.0).
Authors retain copyright over their work.
Use, distribution, and adaptation of the work, including commercial use, is permitted with clear attribution to the original author and source.
Interested in Similar Research?
Browse All Articles and Journals